Flow-charts

2 flow-charts are available. The first shows the general flow of control through an "OpenDocumentFile" call. It shows most of the significant MFC functions called, and shows most of the overrides available during the create process.

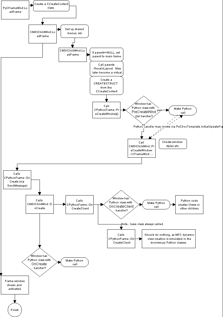
The second diagram shows the flow through the "LoadFrame()" call, during which the windows and views are created. This is usually done by Python during the "OpenDocumentFile" process shown first. It is in a separate diagram to keep the sizes manageable!

In both cases, the internal C++ methods are denoted by Class::Method notation, where Python methods are denoted by Class.Method.

OpenDocumentFile

LoadFrame